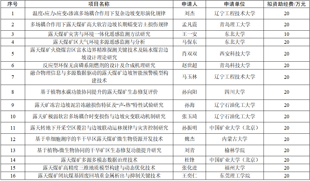
根据《露天煤矿灾害防治与生态保护全国重点实验室开放基金项目管理办法》,按照“公平公正、优中选优”的原则,通过形式审查、实验室内部评议、专家评审等方式,拟对其中的16份申请进行立项,现对其进行公示,具体信息如下(排名不分先后),公示期为2025年12月26日-2026年1月4日,如有异议,请于2026年1月4日前实名向露天煤矿灾害防治与生态保护全国重点实验室提交书面材料。
联系电话:024-56591008
联系人:何老师
露天煤矿灾害防治与生态保护全国重点实验室2025年度开放基金拟立项项目

上一篇:露天煤矿灾害防治与生态保护全国重点实验室2025年度开放基金项目申请指南
下一篇:没有了